亚洲人成电影网站在线观看
學院首頁(ye)
部門首頁
部門(men)職(zhi)責
信息公開(kai)
招聘(pin)動態
綜合資訊
典型案(an)例
理論(lun)研究(jiu)
招聘動態
招(zhao)聘動態
通知公告
·
中交(jiao)一(yi)航局二公司(si)招聘(pin)簡章
·
浙江海寧軌道交通運營(ying)管理有(you)...
·
·
·
·
山東職業(ye)學院(yuan)2023屆(jie)畢業(ye)生(sheng)網...
招聘動態(tai)
當前位置:
亞洲人成電影網站在線觀看:
部門首頁
>>
亞洲人成電影網站在線觀看:
招聘動態
>>
正文
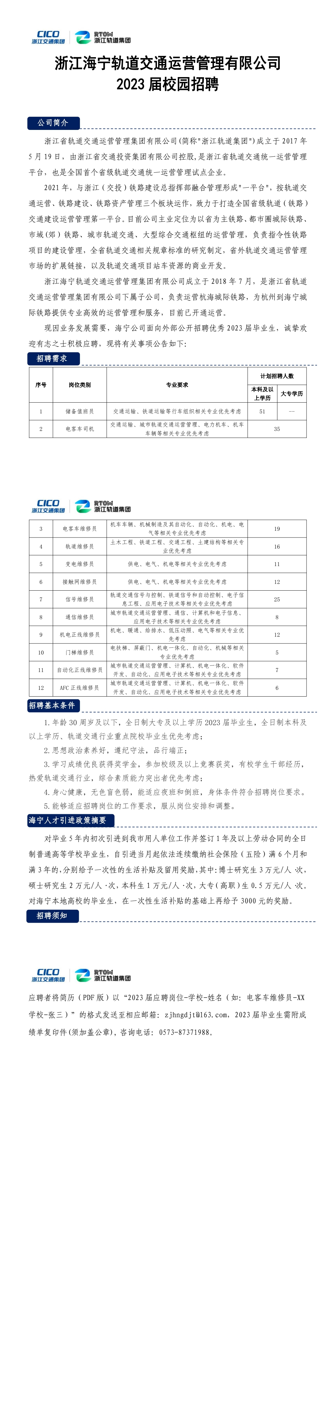
浙江海寧軌道交通運營管理有限公司2023屆校園招聘
2023-12-02 15:00
審核(he)人:
(點擊:
)
【
關閉窗(chuang)口
】
版權所有:山東職業學院 學院地址:山東省濟南市經十東路23000號 郵編:250104