亞洲人成電影網站在線觀看:
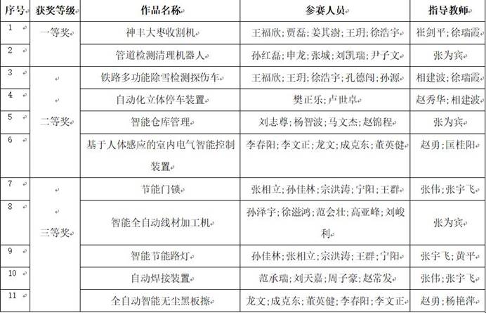
5月4日(ri)至6日(ri),2018年山東省大(da)學生機電產品創(chuang)新設計(ji)競(jing)賽在德州舉行,我院師生努力(li)拼搏,最終(zhong)獲2個(ge)一等獎、4個(ge)二等獎、5個(ge)三等獎好成績。
本次競賽(sai)以“解決(jue)城市小(xiao)(xiao)區中家庭用車(che)停車(che)難問題(ti)(ti)的小(xiao)(xiao)型停車(che)機械裝置(zhi)的設計與制作(zuo)”“輔助人(ren)工采摘(zhai)包括蘋果(guo)、柑桔、草(cao)莓等10種水果(guo)的小(xiao)(xiao)型機械裝置(zhi)或工具的設計與制作(zuo)”為主題(ti)(ti),競賽(sai)項(xiang)目(mu)(mu)分為“主題(ti)(ti)競技”項(xiang)目(mu)(mu)和(he)“機器人(ren)創意展示(shi)”項(xiang)目(mu)(mu)兩(liang)類(lei)進(jin)行。
經過賽前挑燈夜戰(zhan)對機(ji)器人進行設計(ji)和反復的(de)調(diao)試,賽場上出色發揮,最終(zhong),由(you)崔劍(jian)平、徐瑞(rui)霞(xia)老(lao)師指(zhi)導,王福欣、賈磊、姜其澍、王玥、徐浩宇(yu)等(deng)(deng)五(wu)位同學制作(zuo)的(de)《神豐大棗收割機(ji)》獲主(zhu)題(ti)采摘(zhai)項(xiang)目(mu)一等(deng)(deng)獎(jiang),由(you)張為(wei)賓老(lao)師指(zhi)導,孫紅磊、申龍、張城、劉凱瑞(rui)、尹子文等(deng)(deng)五(wu)位同學制作(zuo)的(de)《管(guan)道檢測(ce)清理機(ji)器人》獲創意展(zhan)示項(xiang)目(mu)一等(deng)(deng)獎(jiang)。《鐵路多(duo)功(gong)能(neng)(neng)除雪檢測(ce)探傷(shang)車》《自(zi)(zi)動(dong)化立體(ti)停車裝置(zhi)》《智(zhi)能(neng)(neng)倉庫管(guan)理》《基于人體(ti)感應的(de)室內電氣智(zhi)能(neng)(neng)控(kong)制裝置(zhi)》等(deng)(deng)四個(ge)作(zuo)品獲大賽二等(deng)(deng)獎(jiang),《節(jie)能(neng)(neng)門鎖》《智(zhi)能(neng)(neng)全自(zi)(zi)動(dong)線材加工機(ji)》《智(zhi)能(neng)(neng)節(jie)能(neng)(neng)路燈》《自(zi)(zi)動(dong)焊接裝置(zhi)》《全自(zi)(zi)動(dong)智(zhi)能(neng)(neng)無塵黑板擦》等(deng)(deng)五(wu)個(ge)作(zuo)品獲大賽三等(deng)(deng)獎(jiang)。
通過(guo)參與(yu)此項(xiang)賽事,我院(yuan)師生(sheng)(sheng)與(yu)全(quan)省高校本、專科生(sheng)(sheng)同臺競技,得到(dao)了寶(bao)貴的(de)學(xue)(xue)習(xi)交流機會,充分(fen)展現了我院(yuan)師生(sheng)(sheng)良好(hao)的(de)精神風(feng)貌和較(jiao)高的(de)綜合(he)素(su)質(zhi),對促進實踐教學(xue)(xue)、培養學(xue)(xue)生(sheng)(sheng)創新意識具有積極推動(dong)作用。



亞洲人成電影網站在線觀看: